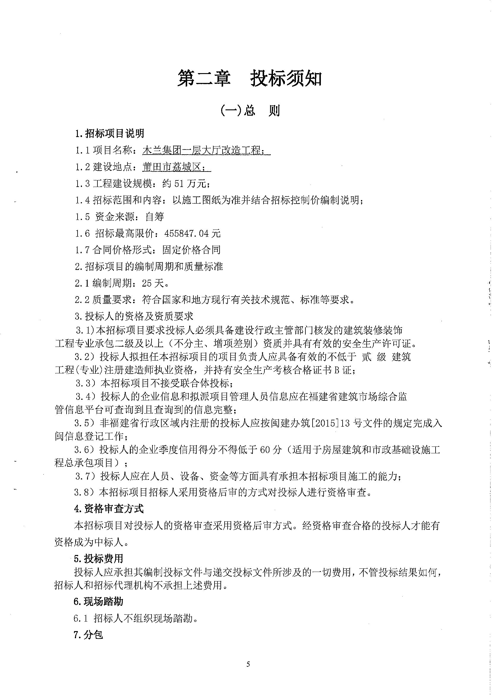
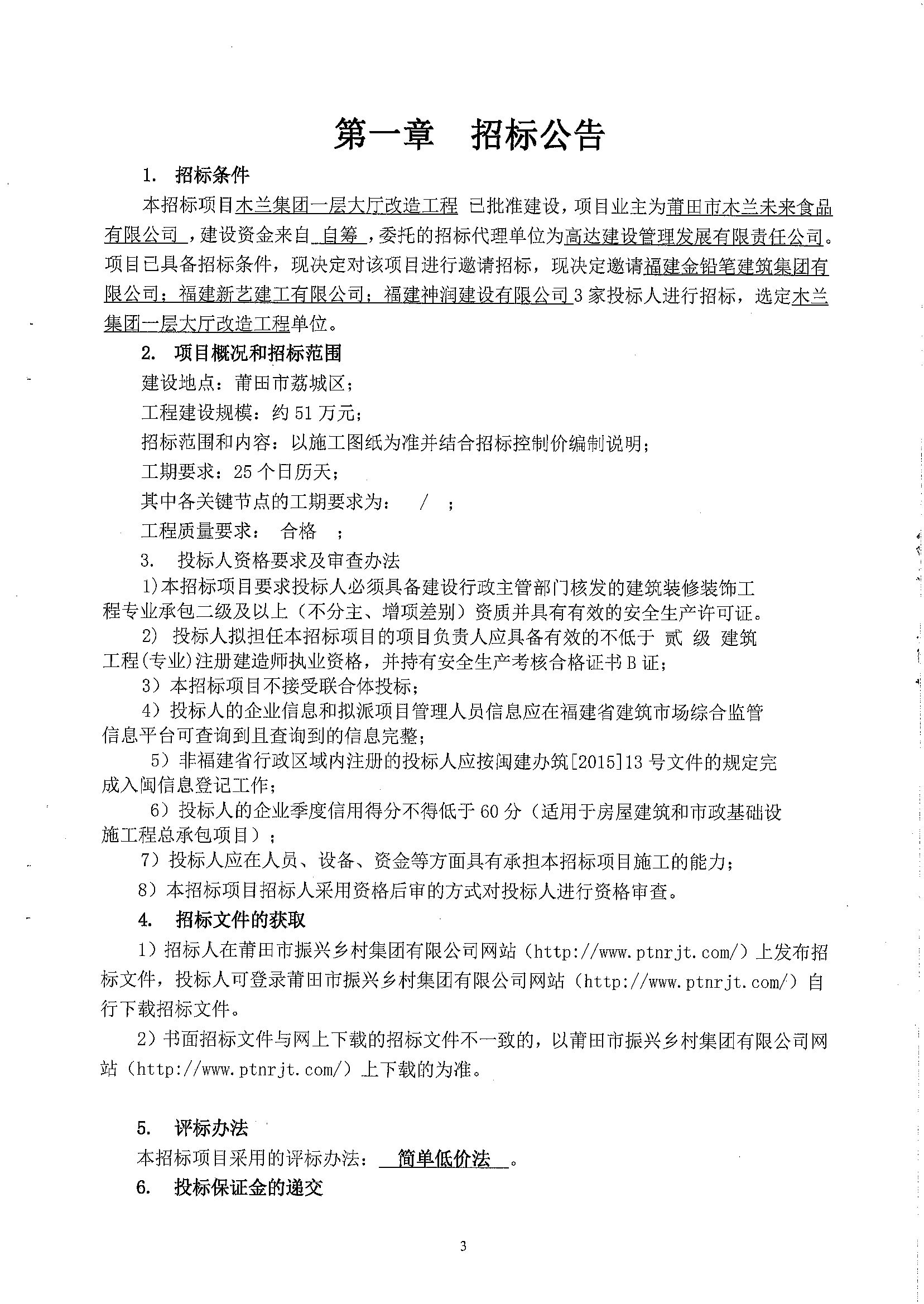
黑料不打烊
黑料不打烊
黑料不打烊概况
业务动态
项目建设
文化建设
党群之窗
意见建议
位置:
黑料不打烊
>>
黑料不打烊
>>
项目建设
>>
招投标公告
>> 正文
木兰集团一层大厅改造工程招标公告
【发布日期:2024-05-27】 【阅读:
次】
附件
1:
招标文件
附件
2:
相关说明文件